“DIVIÉRTETE PROGRAMANDO EN SCRATCH”
“DIVIÉRTETE PROGRAMANDO EN SCRATCH”
Campus and Author(s)
Date
Project Abstract:
Describe in three to four sentences the course or project that is being “sustained” or evaluated. Why is it essential to continue and/or expand this course redesign project? How are the students being impacted? How will this project affect the students’ time to degree and success in the CSU? How will this project take on the responsibility to continue to improve this redesign strategy?
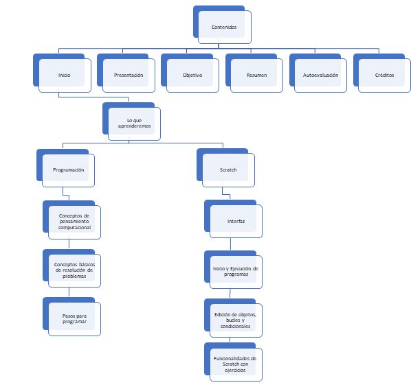
Esquematización de contenidos del OVA.

El presente objeto de virtual de aprendizaje se refiere a la integración de la TIC en el aprendizaje basado en proyectos valiéndose de diferentes estrategias, y aplicándose en la resolución de ejercicios o situaciones reales relacionadas a la introducción a la programación; demostrando creatividad en los procesos empleados de enseñanza-aprendizaje para construir el OVA en la herramienta digital eXeLearning.
El presente objeto de virtual de aprendizaje se refiere a la integración de la TIC en el aprendizaje basado en proyectos valiéndose de diferentes estrategias, y aplicándose en la resolución de ejercicios o situaciones reales relacionadas a la introducción a la programación; demostrando creatividad en los procesos empleados de enseñanza-aprendizaje para construir el OVA en la herramienta digital eXeLearning.